设为首页
|
加入收藏
|
邮箱登录
|
学校主页
首页
学院概况
院情介绍
现任领导
组织机构
师资队伍
专业教师
学科建设
科学研究
研究方向
研究成果
学术交流
实验平台
教学平台
科研平台
安全教育培训平台
实验室安全检查
实验室管理制度
本科教育
专业设置
质量工程
教材建设
实践教学
研究生(学科
专业硕士
学术硕士
课程思政专栏
科研创新团队
学科特色研究方向
科研平台简介
导师简介
学位点建设情况报告
党建工作
支部活动
工会工作
学生工作
学工办
团总支
学生会
招生就业
本科生招生
研究生招生
就业工作
审核评估
当前位置:
首页
>
教学信息
>
正文
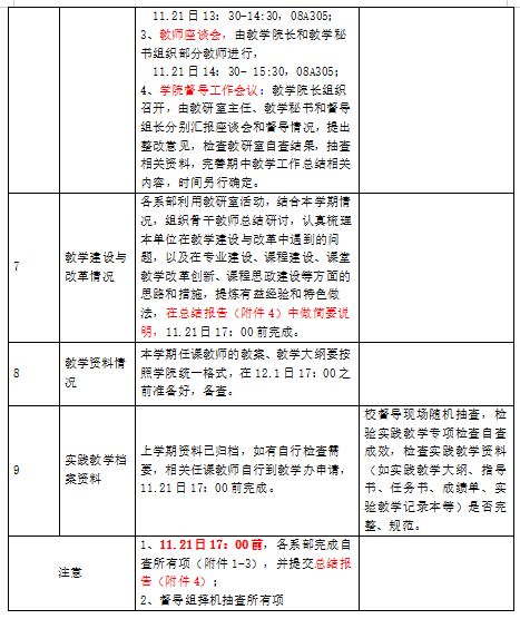
2025-2026学年第1学期期中教学检查工作计划
【编辑:庞瑞 审核:陈雷明 | 日期:2025-11-05 | 浏览次数:次】
关闭
打印